蘑菇是低熱量、健康的食材,具有免疫、抗氧化等多種功能,被用于炒、燉、炸等各個領域。韓國的蘑菇產量約為每年16萬至18萬噸,產值約為7000億韓元。韓國國產食用菌最多的是平菇、杏鮑菇、金針菇、雙孢菇、香菇,占總產量的93.1%。最近,即使在主要消費蘑菇的西方,以韓國為主的平菇、杏鮑菇、陀螺蘑菇的市場也在逐漸增加。為此,韓國正在擴大對歐洲、東南亞、美國和澳大利亞等國家的出口。韓國出口的蘑菇約占2021
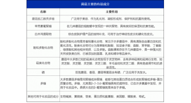
最近,國外美妝垂直媒體Cosmetic-design,基于《Food Science and Human Wellness》期刊上發布了一則關于常用蘑菇成分在實際中的應用,而提出了蘑菇在美妝領域迎來復興的見解。在醫藥領域,蘑菇被稱為“仙草”。在化妝品領域,蘑菇有可能成為下一個頂流成分。菌菇對皮膚有什么魔力?目前運用于化妝品當中的真菌原料,以蕈菌以及其他人類所熟知的菌菇類為主。菌菇用于護膚的魅力在于
今年2月,2000多人齊聚洛杉磯真菌學會的野生蘑菇集市。很多人帶來了自己從各地發現的蘑菇,一方面炫耀,一方面進行鑒別——比如這只鵝膏屬蘑菇,與另一種毒蘑菇的外表有著危險的相似。攝影:MICHAEL CHRISTOPHER BROWN撰文:ALEJANDRA BORUNDA在加州南部某地,蘑菇獵人Stu Pickell在泥土里翻找著。這是一座狹窄的山谷,他平躺在高聳的大果黃杉下,抓起一捧散發著清香的
香菇是一種生長在木材上的真菌類。由于營養豐富,香氣沁脾,味道鮮美,素有“菇中之王”、“蔬菜之冠”的美稱。我國是世界上最早認識、利用和栽培香菇的國家,現在已經發展為世界上香菇年產量第一的國家。香菇不僅富含維生素B群、維生素D原、鐵、鉀等對人體有益的營養元素,而且還具有獨特的風味,深受消費者的青睞,素有“放一片、香一鍋”之美譽。香菇的風味由滋味和香味兩部分組成。滋味通常指舌頭所能嘗到的口味,主要取決于
世界各地的蘑菇農場都在為勞動力短缺而苦苦掙扎。加拿大和美國的勞動力短缺率約為20%,每年因勞動力短缺而浪費價值2億美元的蘑菇。采摘蘑菇是一項技術性的工作,因為蘑菇非常脆弱,成為一名熟練的采摘手大約需要三個月的時間,但由于重復勞動和高濕度,這是一份人們不太喜歡的工作。由于流動率超過40%,許多人會選擇跳槽。勞動力短缺是開發機器人蘑菇收獲系統的主要原因之一。蘑菇農場非常適合自動化,可實現全年工作,擁有
日前,農業農村部農產品質量安全監管司發布“關于農業農村部食用菌標準化技術委員會籌建信息的公示”,原文如下: (來源:農業農村部網站)
韓國江原道春川市蘑菇專家Yoo Yeon-gwang生產灰樹花,這是一種以抗癌和增強免疫力著稱的功能性蘑菇。“我們將擴大舞茸的種植基地,使其成為農戶的新收入來源,并使其成為春川的代表性作物。”Yoo Yeon-gwang(71歲)于70年代后期首次接觸到香菇,45年來一直致力于各種香菇的研究和栽培,于1982年成立了巴爾山農場,并在經歷了平菇、靈芝和桑黃蘑菇的生產后,于2011年開始對舞茸研究產生
2023年1月10日,云南省食用菌產業發展研究院成功選育出適合工廠化栽培的全國首個金耳新品種“中菌金耳4號”通過專家組鑒定。金耳(Naematelia aurantialba),又稱黃木耳、金木耳、腦耳,隸屬于擔子菌門、銀耳綱、銀耳目、耳包革科、耳包革屬,是一種珍稀名貴的食(藥)用菌,富含人體所需的氨基酸、蛋白質和礦質元素,特有的金耳多糖具有降血脂、降血糖、增強免疫力等多種功效,是民間滋補珍品,深
版權所有 2021 江蘇安惠生物科技有限公司 蘇ICP備10215476號
本網站所有產品的創意策劃及內容的審核發布均由江蘇星天下文化產業發展有限公司全權負責。
本網站產品圖片或內容僅供參考,請以產品實物為準。